вернуться
24 февраля 2020

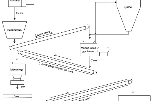
Линия переработки прессованных алюминиевых банок

Завод дробильного оборудования “Тульские машины” спроектировал, выпустил и смонтировал линию переработки прессованных алюминиевых банок на базе одновального шредера ШР 430-850 и молотковой дробилки МПС-600

Линия для переработки алюминиевых банок представляет собой комплект электромеханического оборудования, предназначенного для утилизации алюминиевой тары с целью дальнейшего вторичного использования металла.

Линия утилизации алюминиевых банок производит переработку по следующему алгоритму: алюминиевые банки, как правило, спрессованные в брикеты, загружаются в шредер ленточным погрузчиком или с помощью специализированной автотехники. Шредер измельчает банки в крупную щепу размером 50 мм. Щепа высыпается в бункер-накопитель и затем на ленточный транспортер, который равномерно направляет первичную переработку к высокоскоростной молотковой дробилке, где осуществляется дробление металла до размера 7 мм. По закрытому транспортеру из дробилки частицы попадают в мельницу, где истираются до размера 1 мм. Вышедшие из мельницы частицы попадают на систему сит, где происходит разделение фракций алюминиевого порошка. Из молотковой дробилки, закрытых транспортеров, мельницы и блока сит, происходит постоянный отсос воздуха, который очищается в циклоне.

Недостатком этой схемы  является невозможность получения мелких чешуек, очищенных от поверхностных загрязнений (краски, органики и т.п.) и примесей железа. Для устранения этих недостатков предлагаем дополнительно устанавливать в технологическую линию печь отжига с температурой 400-600°С для удаления органики и магнитный сепаратор для удаления частиц железа.

Печь для отжига устанавливается после шредера и накопителя, магнитный сепаратор после молотковой дробилки.

В качестве печи отжига рекомендуем использовать печь ПСП-820/7-5 производительностью до 5 т/ч, оборудованную горелкой типа КП и системой аспирации на базе циклона ЦН-15-500х2УП.


Обсудить задачу
Обсудить задачу
Отправьте заявку — с вами свяжется инженер:
  • Обсудить технические вопросы
  • Подготовить коммерческое предложение
  • При необходимости договориться о встрече
  • Организовать экскурсию на производство